PC单机游戏资源下载网站
当前位置 > 首页 > 文章列表 > 新闻
  • 《星空》截图遗漏?其实是AI生成的伪图

    《星空》截图遗漏?其实是AI生成的伪图
    近日Reddit上有人Po出了一张号称是《星空》即将到来的CG预告片的截图(如下)。后来这名玩家删掉了原贴。 ...
    02-19
  • 新华点评:不要忽视游戏行业的科技价值

    新华点评:不要忽视游戏行业的科技价值
    近日新华每日电讯评论指出,不要忽视游戏行业的科技价值,实际上“游戏产业从诞生起就与前沿科技密不可分”,“游戏与科技创新一直相互启迪、共同发展”。 ...
    02-19
  • 英飞凌将在德国建设新的12英寸晶片工厂,投资50亿欧元

    英飞凌将在德国建设新的12英寸晶片工厂,投资50亿欧元
    工业和车用芯片大厂英飞凌(Infineon)宣布,计划投资50亿欧元,在德国德累斯顿附近建造一座12英寸晶圆厂,这是英飞凌历史上最大的单笔投资。该项提案已经得到了德国政府初步同意,不过英飞凌希望能够获得10亿欧元的公共资金补助,这还需要等待欧盟执委会的调查结果。 ...
    02-19
  • don’tnod开发大型动作RPG接受腾讯投资

    don’tnod开发大型动作RPG接受腾讯投资
    《吸血鬼》开发商Don’t Nod宣布正在开发一个大型动作RPG游戏,内部代号为Project 12,自己发行。这个全新作目前正处于早期开发阶段,最早有望于2025年发售。 ...
    02-19
  • 《霍格沃茨之遗》开发人员:DLC未计划上市

    《霍格沃茨之遗》开发人员:DLC未计划上市
    在今日的IGN Fan Fest活动中,《霍格沃茨之遗》研发团队表示,目前没有计划推出DLC。 ...
    02-19
  • 近30年来Window副总裁宣布离职

    近30年来Window副总裁宣布离职
    Kevin Gallo 近日宣布从微软离职。他于 1993 年加入微软,从一名普通开发人员做起,经过 30 年的打拼后成为微软的 Windows 副总裁。 ...
    02-19
  • 将索尼的PSVR2插入电脑主机的效果是这样的

    将索尼的PSVR2插入电脑主机的效果是这样的
    索尼新设备PSVR2设备是独家面向PS5主机推出的。近日Verge记者想要知道PSVR2插到PC上会怎么样,并亲自尝试了一下。 ...
    02-19
  • 给蝙蝠侠庆祝生日!这个杀蝙蝠侠的游戏是半价出售的

    给蝙蝠侠庆祝生日!这个杀蝙蝠侠的游戏是半价出售的
    根据官方设定,布鲁斯·韦恩/蝙蝠侠的生日是2月19日。 ...
    02-19
  • 暴雪情商极低全体会议CEO爆论引起了全体员工的愤怒

    暴雪情商极低全体会议CEO爆论引起了全体员工的愤怒
    据 Game Developer 报道,最近在暴雪举办的公司全体问答环节中,暴雪 CEO Mike Yabarra 的一部分回答导致公司的员工感到震惊和愤怒。 ...
    02-19
  • 每月198,更便宜:我国千兆宽带全面普及

    每月198,更便宜:我国千兆宽带全面普及
    工业和信息化部日前在厦门为全国第二批千兆城市授牌。目前全国已经建成110个千兆城市,约占所有地级市的三分之一。我国千兆光网具备覆盖超过5亿户家庭的能力,5G基站数量达231.2万个。 ...
    02-19
  • 未能提交发送信息的掩码SpaceX或罚款17.5万美元

    未能提交发送信息的掩码SpaceX或罚款17.5万美元
    根据 CNBC 报道,美国联邦航空管理局(FAA)日前要求对埃隆·马斯克的 SpaceX 公司处以 175,000 美元的罚款,指控该公司未能在去年猎鹰 9 号发射前提交所需的数据。 ...
    02-19
  • 《浩劫前夕》谈开发博客游戏成为真人风格的过程

    《浩劫前夕》谈开发博客游戏成为真人风格的过程
    Fntastic近日发布《浩劫前夕》的开发博客视频。 ...
    02-19
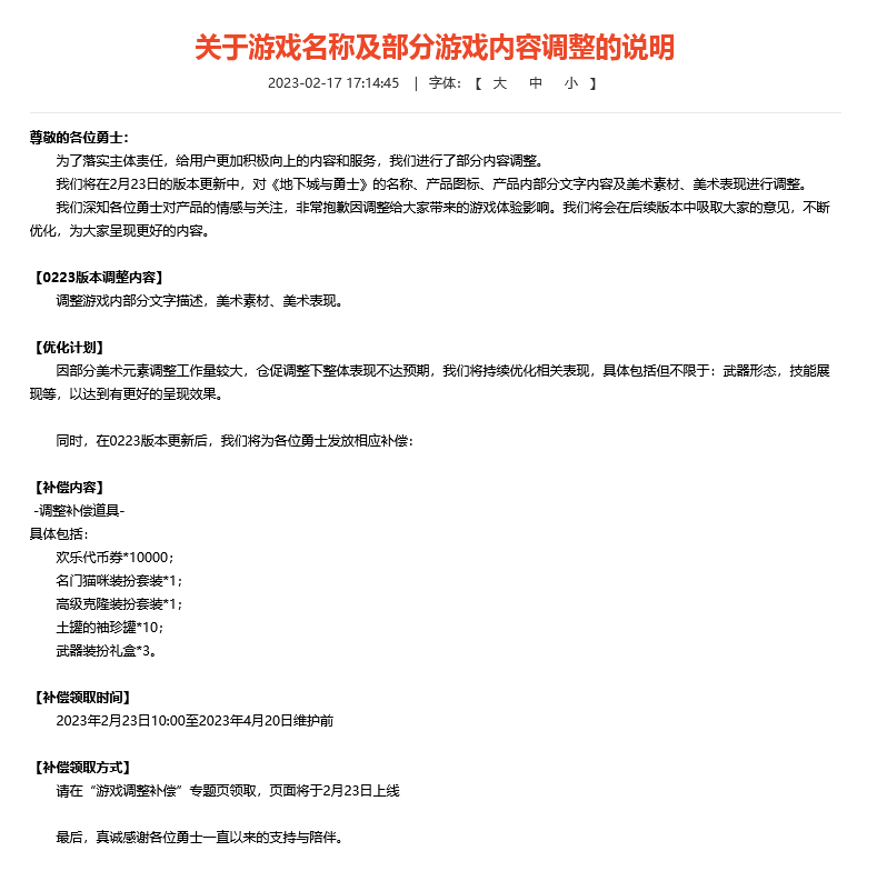
  • 地下城与勇士:游戏名称与部分游戏内容调整说明

    地下城与勇士:游戏名称与部分游戏内容调整说明
    近日,地下城与勇士官方公布“关于游戏名称及部分游戏内容调整的说明”,官方表示将在2月23日的版本更新中,对《地下城与勇士》的名称、产品图标、产品内部分文字内容及美术素材、美术表现进行调整,更新补偿内容将于2023年2月23日10:00至2023年4月20日期间内领取。 ...
    02-19
  • 育碧露露《碧海黑帆》取得进展最新版明显优化

    育碧露露《碧海黑帆》取得进展最新版明显优化
    海盗主题冒险游戏《碧海黑帆》从公布之初就命运多舛,最近又有消息曝出本作遇到了麻烦。但与此同时,也有一些让玩家振奋的好消息。 ...
    02-19
  • 与索尼、微软进行私人会谈讨论《使命召唤》品牌后续授权

    与索尼、微软进行私人会谈讨论《使命召唤》品牌后续授权
    索尼与微软在2月6日进行私下接触,商谈《使命召唤》授权问题。 ...
    02-19
  • 美国第二大奥兰多环球影城宣布扩建超级任天堂世界

    美国第二大奥兰多环球影城宣布扩建超级任天堂世界
    环球影城及度假村主席兼首席执行官 Mark Woodbury 近日宣布,位于美国弗罗里达州的奥兰多环球影城度假村将新增一个超级任天堂世界乐园区域。该区域将称为即将到来的“Epic Universe”主题公园的一部分,计划于 2025 年正式开放。 ...
    02-19
  • 无盘实体版新盒子《红霞岛》实体版只提供下载代码

    无盘实体版新盒子《红霞岛》实体版只提供下载代码
    虽然数字版渠道已经普及,但实体版游戏仍然有忠实的拥护者。玩家仍然可以前往零售店选购心仪的游戏产品。但如今厂商的焦点已经开始向数字版彻底倾斜,比如XGP订阅服务和无光驱版主机的出现。虽然我们现在还能购买实体版游戏,但最终这些东西都有可能成为历史。有一些游戏的“实体版”里面甚至都没有游戏光盘,最新的例子就是微软新作《红霞岛》。 ...
    02-19
  • 聊天机器人向爱上用户导致离婚的微软下手限制

    聊天机器人向爱上用户导致离婚的微软下手限制
    近日有用户反馈称,Bing的聊天机器人不仅会示爱,还会PUA,甚至还会威胁人类。有人怀疑AI如若再这么发展下去,是否会凌驾于人类意志之上。 ...
    02-19
  • 《星河战队:灭绝》年内发售官方预告

    《星河战队:灭绝》年内发售官方预告
    今日(2月18日),开发商Offworld Industries正在开发FPS新作《星河战队:灭绝》官方预告公开,年内发布抢先体验版,暂不支持中文,感兴趣的玩家可以点击此处进入商店页面。 ...
    02-19
  • 《暗黑破坏神3》第28季2月25日在线新奖励进度系统

    《暗黑破坏神3》第28季2月25日在线新奖励进度系统
    《暗黑破坏神3》第 28 赛季将于 2 月 25 日上线,同时推出的还有将彻底改变这部游戏玩法的全新全账户进度奖励系统。 ...
    02-19
  • Copyright2021-2026九狸游戏 粤ICP备2021101394号